• 首页
  • 学院简介
    • 学院领导
    • 学院团队
    • 学院特色
    • 学院荣誉
  • 教育教学
    • 教育法规
    • 教学制度
    • 教务信息
    • 师资风采
  • 招生信息
    • 职技教育
    • 继续教育
    • 高端教育
    • 短期培训
    • 特色教育
    • 海外留学
    • 招生问答
    • 证书样本
    • 表格下载
    • 资料上传
  • 学生专区
    • 学子论坛
    • 学员风采
    • 学生社团
    • 表彰先进
  • 校园文化
    • 校园环境
    • 党团活动
    • 师生交流
    • 居校共建
  • 就业信息
    • 招聘信息
    • 共建单位
    • 就业指导
    • 毕业生必读
  • 信息查询
    • 录取查询
    • 成绩查询
    • 其他查询
    • 毕业生查询
  • 服务指南
    • 联系我们
    • 学院路线
    • 资料下载
    • 落户咨询
    • 其他咨询
你当前所在的位置:首页 > 招生信息 > 高端教育
招生信息
职技教育 继续教育 高端教育 短期培训 特色教育 海外留学 招生问答 证书样本 表格下载 资料上传 网上报名
招生信息 更多>>
  • 2026年春季职技专连本班招生简介
  • 2026年春季大学预备班招生简介
  • 童趣假期 快乐成长
  • 安心暑托
  • 马来西亚国立大学1+3本科项目
  • 2025年招生工作会议
  • 2025级秋季大学专连本班招生简章
  • 2025级秋季大学预备班招生简章
  • 校内公告 更多>>
  • 2025年寒假安排
  • 2025暑假安排
  • 2025端午放假通知
  • 党建联组学习
  • 2025年“五一”放假通知
  • 2024年寒假安排通知
  • 闵行区青少年庆祝中华人民共和国成立7···
  • 走进高校研学之旅
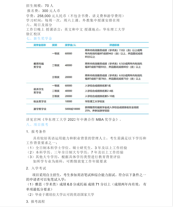
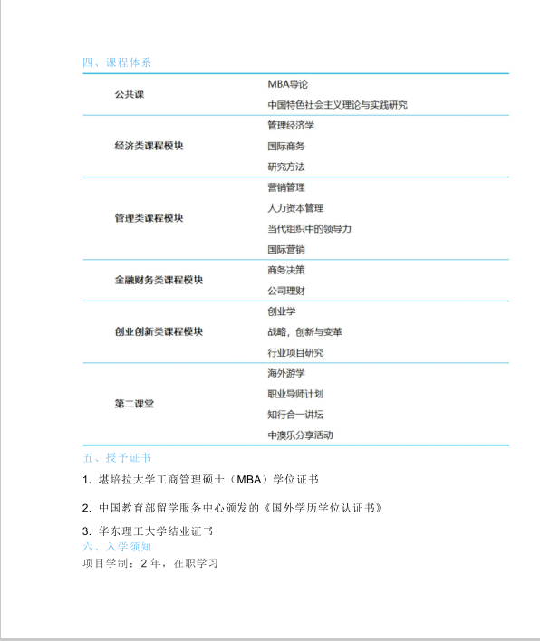
  • 2026年华东理工大学MBA招生简章

    发布日期:2024-12-27


    上一篇:没有了!

    下一篇:华东交通大学2026年研究生招生简章

    地址:上海市闵行区江川东路578号(上海交通大学思源门向南500米)

    电话:021-64355697

    传真:021-54712617

    信箱:shnyedu@163.com

    ICP备案:沪ICP备18043218号-4


    微信公众号
    版权所有:上海南洋高级进修学院 办学许可证:教民131010120000210 沪公网安备 31011202002402号